Development

    Default Latest Most Read
    Please wait a minute...
    For Selected: Toggle Thumbnails
      
    PP2A interacts with KATANIN to promote microtubule organization and conical cell morphogenesis
    Huibo Ren, Jinqiu Rao, Min Tang, Yaxing Li, Xie Dang and Deshu Lin
    J Integr Plant Biol 2022, 64 (8): 1514-1530.  
    DOI: 10.1111/jipb.13281
    Abstract (Browse 1771)  |   Save

    The organization of the microtubule cytoskeleton is critical for cell and organ morphogenesis. The evolutionarily conserved microtubule-severing enzyme KATANIN plays critical roles in microtubule organization in the plant and animal kingdoms. We previously used conical cell of Arabidopsis thaliana petals as a model system to investigate cortical microtubule organization and cell morphogenesis and determined that KATANIN promotes the formation of circumferential cortical microtubule arrays in conical cells. Here, we demonstrate that the conserved protein phosphatase PP2A interacts with and dephosphorylates KATANIN to promote the formation of circumferential cortical microtubule arrays in conical cells. KATANIN undergoes cycles of phosphorylation and dephosphorylation. Using co-immunoprecipitation coupled with mass spectrometry, we identified PP2A subunits as KATANIN-interacting proteins. Further biochemical studies showed that PP2A interacts with and dephosphorylates KATANIN to stabilize its cellular abundance. Similar to the katanin mutant, mutants for genes encoding PP2A subunits showed disordered cortical microtubule arrays and defective conical cell shape. Taken together, these findings identify PP2A as a regulator of conical cell shape and suggest that PP2A mediates KATANIN phospho-regulation during plant cell morphogenesis.

    References   |   Full Text HTML   |   Full Text PDF   |   Cited By
    Cited: Web of Science(4)
    Conical cells that protrude from the petal epidermis represent a striking example of a specialized cell shape. The conserved protein phosphatase PP2A interacts with and dephosphorylates KATANIN to cooperatively regulate cortical microtubule organization during Arabidopsis conical cell morphogenesis.
      
    Potassium and phosphorus transport and signaling in plants
    Yi Wang, Yi-Fang Chen and Wei-Hua Wu
    J Integr Plant Biol 2021, 63 (1): 34-52.  
    doi: 10.1111/jipb.13053
    Abstract (Browse 1587)  |   Save
    Nitrogen (N), potassium (K), and phosphorus (P) are essential macronutrients for plant growth and development, and their availability affects crop yield. Compared with N, the relatively low availability of K and P in soils limits crop production and thus threatens food security and agricultural sustainability. Improvement of plant nutrient utilization efficiency provides a potential route to overcome the effects of K and P deficiencies. Investigation of the molecular mechanisms underlying how plants sense, absorb, transport, and use K and P is an important prerequisite to improve crop nutrient utilization efficiency. In this review, we summarize current understanding of K and P transport and signaling in plants, mainly taking Arabidopsis thaliana and rice (Oryza sativa) as examples. We also discuss the mechanisms coordinating transport of N and K, as well as P and N.
    References   |   Full Text HTML   |   Full Text PDF   |   Cited By
    Potassium (K) and phosphorus (P) are essential macronutrients for plant growth, development, and crop yield. This review summarizes the current understanding of K and P transport and signaling in plants and discusses the mechanisms coordinating N (nitrogen), K, and P.
      
    Protein kinases in plant responses to drought, salt, and cold stress
    Xuexue Chen, Yanglin Ding, Yongqing Yang, Chunpeng Song, Baoshan Wang, Shuhua Yang, Yan Guo and Zhizhong Gong
    J Integr Plant Biol 2021, 63 (1): 53-78.  
    doi: 10.1111/jipb.13061
    Abstract (Browse 1504)  |   Save
    Protein kinases are major players in various signal transduction pathways. Understanding the molecular mechanisms behind plant responses to biotic and abiotic stresses has become critical for developing and breeding climate‐resilient crops. In this review, we summarize recent progress on understanding plant drought, salt, and cold stress responses, with a focus on signal perception and transduction by different protein kinases, especially sucrose nonfermenting1 (SNF1)‐related protein kinases (SnRKs), mitogen‐activated protein kinase (MAPK) cascades, calcium‐dependent protein kinases (CDPKs/CPKs), and receptor‐like kinases (RLKs). We also discuss future challenges in these research fields.
    References   |   Full Text HTML   |   Full Text PDF   |   Cited By
    This review summarizes the main progresses on signal perception and transduction mediated by different protein kinases in plant responses to drought, salt, and cold stress, and discusses some future challenges in these research fields.
      
    Maize WI5 encodes an endo‐1,4‐β‐xylanase required for secondary cell wall synthesis and water transport in xylem
    Xiaojiao Hu, Yang Cui, Xiaomin Lu, Weibin Song, Lei Lei, Jinjie Zhu, Jinsheng Lai, Lizhu E and Haiming Zhao
    J Integr Plant Biol 2020, 62 (10): 1607-1624.  
    doi: 10.1111/jipb.12923
    Abstract (Browse 1338)  |   Save

    Water transport from roots to leaves through xylem is important for plant growth and development. Defects in water transport can cause drought stress, even when there is adequate water in the soil. Here, we identified the maize (Zea mays) wilty5 (wi5) mutant, which exhibits marked dwarfing and leaf wilting throughout most of its life cycle under normal growth conditions. wilty5 seedlings exhibited lower xylem conductivity and wilted more rapidly under drought, NaCl, and high temperature treatments than wild‐type plants. Map‐based cloning revealed that WI5 encodes an active endo‐1,4‐β‐xylanase from glycosyl dehydration family 10, which mainly functions in degrading and reorganizing cell wall xylan. Reverse‐transcription polymerase chain reaction and β‐glucuronidase assays revealed that WI5 is highly expressed in stems, especially in internodes undergoing secondary wall assembly. RNA sequencing suggested that WI5 plays a unique role in internode growth. Immunohistochemistry and electron microscopy confirmed that wi5 is defective in xylan deposition and secondary cell wall thickening. Lignin deposition and xylan content were markedly reduced in wi5 compared to the wild‐type plants. Our results suggest that WI5 functions in xylem cell wall thickening through its xylanase activity and thereby regulates xylem water transport, the drought stress response, and plant growth in maize.

    References   |   Full Text HTML   |   Full Text PDF   |   Cited By
    In this study, we report a endo-1,4-β-xylanase WI5 in maize, which is important for secondary cell wall thickening and water transport in elongating internodes.
      
    Contribution of phenylpropanoid metabolism to plant development and plant–environment interactions
    Nai-Qian Dong and Hong-Xuan Lin
    J Integr Plant Biol 2021, 63 (1): 180-209.  
    doi: 10.1111/jipb.13054
    Abstract (Browse 1156)  |   Save
    Phenylpropanoid metabolism is one of the most important metabolisms in plants, yielding more than 8,000 metabolites contributing to plant development and plant–environment interplay. Phenylpropanoid metabolism materialized during the evolution of early freshwater algae that were initiating terrestrialization and land plants have evolved multiple branches of this pathway, which give rise to metabolites including lignin, flavonoids, lignans, phenylpropanoid esters, hydroxycinnamic acid amides, and sporopollenin. Recent studies have revealed that many factors participate in the regulation of phenylpropanoid metabolism, and modulate phenylpropanoid homeostasis when plants undergo successive developmental processes and are subjected to stressful environments. In this review, we summarize recent progress on elucidating the contribution of phenylpropanoid metabolism to the coordination of plant development and plant–environment interaction, and metabolic flux redirection among diverse metabolic routes. In addition, our review focuses on the regulation of phenylpropanoid metabolism at the transcriptional, post‐transcriptional, post‐translational, and epigenetic levels, and in response to phytohormones and biotic and abiotic stresses.
    References   |   Full Text HTML   |   Full Text PDF   |   Cited By
    Plant development and plant‐environment interactions are modulated by phenylpropanoid metabolism, which is regulated by transcriptional, post‐transcriptional, post‐translational, and epigenetic mechanisms, and responds to phytohormones and biotic and abiotic stresses.
      
    Ethylene and salicylic acid synergistically accelerate leaf senescence in Arabidopsis
    Chaoqi Wang, Shouyi Dai, Zhong‐Lin Zhang, Wenqing Lao, Ruiying Wang, Xianqing Meng and Xin Zhou
    J Integr Plant Biol 2021, 63 (5): 828-833.  
    doi: 10.1111/jipb.13075
    Abstract (Browse 1151)  |   Save
    The phytohormones ethylene and salicylic acid (SA) have long been known to promote senescence, but their interplay during this process remains elusive. Here we report the synergistic effects of ethylene and SA on promoting leaf senescence in Arabidopsis. EIN3, a key transcription factor of ethylene signaling, physically interacted with the core SA signaling regulator NPR1 in senescing leaves. EIN3 and NPR1 synergistically promoted the expression of the senescence‐associated genes ORE1 and SAG29. The senescence phenotype was more delayed for the ein3eil1npr1 triple mutant than ein3eil1 or npr1 with ethylene or/and SA treatment. NPR1‐promoted leaf senescence may depend on functional EIN3/EIL1.
    References   |   Full Text HTML   |   Full Text PDF   |   Cited By
    Ethylene and salicylic acid synergistically promote leaf senescence in Arabidopsis. ETHYLENE INSENSITIVE3 and NONEXPRESSER OF PR GENES1 interact, promoting ORESARA1 and SENESCENCE-ASSOCIATED GENE29 expression in senescing leaves.
      
    UPA2 and ZmRAVL1: Promising targets of genetic improvement of maize plant architecture
    Dexin Kong, Baobao Wang and Haiyang Wang
    J Integr Plant Biol 2020, 62 (4): 394-397.  
    doi: 10.1111/jipb.12873
    Abstract (Browse 1141)  |   Save

    Maize (Zea mays ssp. mays) is a major staple crop, with the highest tonnage among cereal crops worldwide (FAO 2014). Over the past century, maize yields have increased over eight folds in the US central Corn Belt (from 1287 kg ha-1 in the 1930s to 11,084 kg ha-1 in 2017, http://www.fao.org, Duvick 2005b) due to a combination of genetic gain resulting from breeding efforts and improved management practices (such as application of synthetic nitrogen fertilizers, weed and pest control, increased efficiency of harvest equipment, etc.). A major management practice that contributed to the continuous yield increase is continual increases in planting density (from 30,000 plant ha-1 or less in the 1930s to 80,000 plants ha-1 or higher in the 1980s, Duvick 2005a, 2005b).

    References   |   Full Text HTML   |   Full Text PDF   |   Cited By
      
    Phase separation in plants: New insights into cellular compartmentalization
    Xiumei Xu, Canhui Zheng, Dandan Lu, Chun‐Peng Song and Lixin Zhang
    J Integr Plant Biol 2021, 63 (11): 1835-1855.  
    doi: 10.1111/jipb.13152
    Abstract (Browse 1037)  |   Save
    A fundamental challenge for cells is how to coordinate various biochemical reactions in space and time. To achieve spatiotemporal control, cells have developed organelles that are surrounded by lipid bilayer membranes. Further, membraneless compartmentalization, a process induced by dynamic physical association of biomolecules through phase transition offers another efficient mechanism for intracellular organization. While our understanding of phase separation was predominantly dependent on yeast and animal models, recent findings have provided compelling evidence for emerging roles of phase separation in plants. In this review, we first provide an overview of the current knowledge of phase separation, including its definition, biophysical principles, molecular features and regulatory mechanisms. Then we summarize plant-specific phase separation phenomena and describe their functions in plant biological processes in great detail. Moreover, we propose that phase separation is an evolutionarily conserved and efficient mechanism for cellular compartmentalization which allows for distinct metabolic processes and signaling pathways, and is especially beneficial for the sessile lifestyle of plants to quickly and efficiently respond to the changing environment.
    References   |   Full Text HTML   |   Full Text PDF   |   Cited By
    This review provides an overview of the current knowledge of phase separation, summarizes plant-specific phase separation phenomena and describes their functions in plant biological processes. Phase separation may be especially beneficial for the sessile lifestyle of plants, allowing them to quickly and efficiently respond to the changing environment.
      
    DEK43 is a P-type pentatricopeptide repeat (PPR) protein responsible for the Cis-splicing of nad4 in maize mitochondria
    Ru Chang Ren, Li Li Wang, Lin Zhang, Ya Jie Zhao, Jia Wen Wu, Yi Ming Wei, Xian Sheng Zhang and Xiang Yu Zhao
    J Integr Plant Biol 2020, 62 (3): 299-313.  
    doi: 10.1111/jipb.12843
    Abstract (Browse 983)  |   Save

    Mitochondria, the main energy transducers in plant cells, require the proper assembly of respiratory chain complexes I–V for their function. The NADH dehydrogenase 4 (nad4) gene encodes mitochondrial respiratory chain complex I subunit IV, but the mechanism underlying nad4 transcript splicing is unclear. Here, we report that the P‐type pentatricopeptide repeat (PPR) protein DEFECTIVE KERNEL 43 (DEK43) is responsible for cis‐splicing of the nad4 transcript in maize. We demonstrate that DEK43 localizes to both the nucleus and mitochondria. The mutation of Dek43 resulted in embryo‐lethal and light‐colored defective kernels. Among the 22 mitochondrial group II introns, the splicing efficiency of nad4 introns 1 and 3 was reduced by up to 50% compared to the wild type. The levels of complex I and supercomplex I+III2 were also reduced in dek43. Furthermore, in‐gel NADH dehydrogenase assays indicated that the activities of these complexes were significantly reduced in dek43. Further, the mitochondrial ultrastructure was altered in the mutant. Together, our findings indicate that DEK43, a dual‐localized PPR protein, plays an important role in maintaining mitochondrial function and maize kernel development.

    References   |   Full Text HTML   |   Full Text PDF   |   Cited By
    DEK43 encodes a P-type PPR (pentatricopeptide repeat) protein that locates in both nucleus and mitochondria in maize. DEK43 is involved in the post-transcriptional processing of mitochondrial nad4, and plays an important role in maintaining the normal function of mitochondrial respiratory pathway and maize kernel development.
      
    Tasselseed5 encodes a cytochrome C oxidase that functions in sex determination by affecting jasmonate catabolism in maize
    Fei Wang, Zhenjiang Yuan, Zhiwei Zhao, Caixia Li, Xin Zhang, Huafeng Liang, Yawen Liu, Qian Xu and Hongtao Liu
    J Integr Plant Biol 2020, 62 (2): 247-255.  
    doi: 10.1111/jipb.12826
    Abstract (Browse 963)  |   Save
    Maize (Zea mays L.) is a monoecious grass plant in which mature male and female florets form the tassel and ear, respectively. Maize is often used as a model plant to study flower development. Several maize tassel seed mutants, such as the recessive mutants tasselseed1 (ts1) and tasselseed2 (ts2), exhibit a reversal in sex determination, which leads to the generation of seeds in tassels. The phenotype of the dominant mutant, Tasselseed5 (Ts5), is similar to that of ts2. Here, we positionally cloned the underlying gene of Ts5 and characterized its function. We show that the GRMZM2G177668 gene is overexpressed in Ts5. This gene encodes a cytochrome C oxidase, which catalyzes the transformation of jasmonoyl‐L‐isoleucine (JA‐Ile) to 12OH‐JA‐Ile during jasmonic acid catabolism. Consistent with this finding, no JA‐Ile peak was detected in Ts5 tassels during the sex determination period, unlike in the wild type. Transgenic maize plants overexpressing GRMZM2G177668 exhibited a tassel‐seed phenotype similar to that of Ts5. These results indicate that the JA‐Ile peak in tassels is critical for sex determination and that the Ts5 mutant phenotype results from the disruption of this peak in tassels during sex determination.
    References   |   Full Text HTML   |   Full Text PDF   |   Cited By
    Maize is a bisexual grass plant. The ecotypic expression of GRMZM2G177668 gene, which can transform jasmonoyl‐ L‐isoleucine (JA‐Ile) to 12OH‐JA‐Ile, eliminates JA‐Ile peak in tassels during sex determinate period in Ts5 mutant and results in the feminized tassel. Furthermore, overexpression of GRMZM2G177668 in transgenic maize plants generates tassel seed phenotype similar as Ts5.
      
    AtSec62 is critical for plant development and is involved in ER-phagy in Arabidopsis thaliana
    Shuai Hu, Hao Ye, Yong Cui and Liwen Jiang
    J Integr Plant Biol 2020, 62 (2): 181-200.  
    doi: 10.1111/jipb.12872
    Abstract (Browse 942)  |   Save

    The endoplasmic reticulum (ER) is the major site for protein folding in eukaryotic cells. ER homeostasis is essential for the development of an organism, whereby the unfolded protein response (UPR) within the ER is precisely regulated. ER‐phagy is a newly identified selective autophagic pathway for removal of misfolded or unfolded proteins within the ER in mammalian cells. Sec62, a component of the translocon complex, was recently characterized as an ER‐phagy receptor during the ER stress recovery phase in mammals. In this study, we demonstrated that the Arabidopsis Sec62 (AtSec62) is required for plant development and might function as an ER‐phagy receptor in plants. We showed that AtSec62 is an ER‐localized membrane protein with three transmembrane domains (TMDs) with its C‐terminus facing to the ER lumen. AtSec62 is required for plant development because atsec62 mutants display impaired vegetative growth, abnormal pollen and decreased fertility. atsec62 mutants are sensitive towards tunicamycin (TM)‐induced ER stress, whereas overexpression of AtSec62 subsequently enhances stress tolerance during the ER stress recovery phase. Moreover, YFP‐AtSec62 colocalizes with the autophagosome marker mCh‐Atg8e in ring‐like structures upon ER stress induction. Taken together, these data provide evidence for the pivotal roles of AtSec62 in plant development and ER‐phagy.

    References   |   Full Text HTML   |   Full Text PDF   |   Cited By
    Endoplasmic reticulum (ER) is the major site for protein synthesizing and folding. In this study, we illustrated an ER membrane localized protein, a component of Sec translocon, is critical for keeping ER homeostasis under ER stress condition in Arabidopsis.
      
    Circadian clock in plants: Linking timing to fitness
    Xiaodong Xu, Li Yuan, Xin Yang, Xiao Zhang, Lei Wang and Qiguang Xie
    J Integr Plant Biol 2022, 64 (4): 792-811.  
    doi: 10.1111/jipb.13230
    Abstract (Browse 920)  |   Save
    Endogenous circadian clock integrates cyclic signals of environment and daily and seasonal behaviors of organisms to achieve spatiotemporal synchronization, which greatly improves genetic diversity and fitness of species. This review addresses recent studies on the plant circadian system in the field of chronobiology, covering topics on molecular mechanisms, internal and external Zeitgebers, and hierarchical regulation of physiological outputs. The architecture of the circadian clock involves the autoregulatory transcriptional feedback loops, post-translational modifications of core oscillators, and epigenetic modifications of DNA and histones. Here, light, temperature, humidity, and internal elemental nutrients are summarized to illustrate the sensitivity of the circadian clock to timing cues. In addition, the circadian clock runs cell-autonomously, driving independent circadian rhythms in various tissues. The core oscillators responds to each other with biochemical factors including calcium ions, mineral nutrients, photosynthetic products, and hormones. We describe clock components sequentially expressed during a 24-h day that regulate rhythmic growth, aging, immune response, and resistance to biotic and abiotic stresses. Notably, more data have suggested the circadian clock links chrono-culture to key agronomic traits in crops.
    References   |   Full Text HTML   |   Full Text PDF   |   Cited By
    Cited: Web of Science(15)

    This review summarizes recent research on the circadian clock, an endogenous time-keeping mechanism, covering how the circadian clock anticipates environmental and internal timing cues (Zeitgebers), the molecular architecture of core oscillators, the synchronization of cell-autonomous clocks with circadian rhythm in whole plants, and circadian outputs including agronomic traits.

      
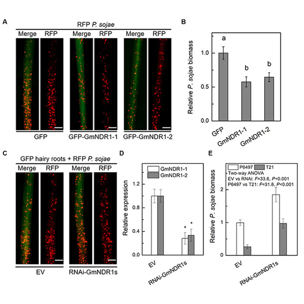
    The Phytophthora effector Avh241 interacts with host NDR1-like proteins to manipulate plant immunity
    Bo Yang, Sen Yang, Baodian Guo, Yuyin Wang, Wenyue Zheng, Mengjun Tian, Kaixin Dai, Zehan Liu, Haonan Wang, Zhenchuan Ma, Yan Wang, Wenwu Ye, Suomeng Dong and Yuanchao Wang
    J Integr Plant Biol 2021, 63 (7): 1382-1396.  
    DOI: 10.1111/jipb.13082
    Abstract (Browse 907)  |   Save
    Plant pathogens rely on effector proteins to suppress host innate immune responses and facilitate colonization. Although the Phytophthora sojae RxLR effector Avh241 promotes Phytophthora infection, the molecular basis of Avh241 virulence remains poorly understood. Here we identified non-race specific disease resistance 1 (NDR1)-like proteins, the critical components in plant effector-triggered immunity (ETI) responses, as host targets of Avh241. Avh241 interacts with NDR1 in the plasma membrane and suppresses NDR1-participated ETI responses. Silencing of GmNDR1s increases the susceptibility of soybean to P. sojae infection, and overexpression of GmNDR1s reduces infection, which supports its positive role in plant immunity against P. sojae. Furthermore, we demonstrate that GmNDR1 interacts with itself, and Avh241 probably disrupts the self-association of GmNDR1. These data highlight an effective counter-defense mechanism by which a Phytophthora effector suppresses plant immune responses, likely by disturbing the function of NDR1 during infection.
    References   |   Full Text HTML   |   Full Text PDF   |   Cited By
    The RxLR effector Avh241 from Phytophthora sojae targets soybean Nonrace specific disease resistance 1 (GmNDR1) protein in the plasma membrane to contribute to pathogen virulence. GmNDR1 interacts with itself, and Avh241 probably disrupts GmNDR1 self-association, thus suppressing NDR1-dependent plant immunity.
      
    CDE4 encodes a pentatricopeptide repeat protein involved in chloroplast RNA splicing and affects chloroplast development under low-temperature conditions in rice
    Xinyong Liu, Xichun Zhang, Ruijie Cao, Guiai Jiao, Shikai Hu, Gaoneng Shao, Zhonghua Sheng, Lihong Xie, Shaoqing Tang, Xiangjin Wei and Peisong Hu
    J Integr Plant Biol 2021, 63 (10): 1724-1739.  
    doi: 10.1111/jipb.13147
    Abstract (Browse 903)  |   Save
    Pentatricopeptide repeat (PPR) proteins play important roles in the post-transcriptional modification of organellar RNAs in plants. However, the function of most PPR proteins remains unknown. Here, we characterized the rice (Oryza sativa L.) chlorophyll deficient 4 (cde4) mutant which exhibits an albino phenotype during early leaf development, with decreased chlorophyll contents and abnormal chloroplasts at low-temperature (20°C). Positional cloning revealed that CDE4 encodes a P-type PPR protein localized in chloroplasts. In the cde4 mutant, plastid-encoded polymerase (PEP)-dependent transcript levels were significantly reduced, but transcript levels of nuclear-encoded genes were increased compared to wild-type plants at 20°C. CDE4 directly binds to the transcripts of the chloroplast genes rpl2, ndhA, and ndhB. Intron splicing of these transcripts was defective in the cde4 mutant at 20°C, but was normal at 32°C. Moreover, CDE4 interacts with the guanylate kinase VIRESCENT 2 (V2); overexpression of V2 enhanced CDE4 protein stability, thereby rescuing the cde4 phenotype at 20°C. Our results suggest that CDE4 participates in plastid RNA splicing and plays an important role in rice chloroplast development under low-temperature conditions.
    References   |   Full Text HTML   |   Full Text PDF   |   Cited By
    The pentatricopeptide repeat protein CDE4 localizes in chloroplasts, where it is stabilized by VIRESCENT 2 and plays important roles in chloroplast RNA splicing, maintenance of chloroplast transcription/translation, and regulation of chloroplast development in rice under low-temperature conditions.
      
    Targeting and signaling of Rho of plants guanosine triphosphatases require synergistic interaction between guanine nucleotide inhibitor and vesicular trafficking
    Fu-Rong Ge, Sen Chai, Sha Li and Yan Zhang
    J Integr Plant Biol 2020, 62 (10): 1484-1499.  
    DOI: 10.1111/jipb.12928
    Abstract (Browse 894)  |   Save

    Most eukaryotic cells are polarized. Common toolbox regulating cell polarization includes Rho guanosine triphosphatases (GTPases), in which spatiotemporal activation is regulated by a plethora of regulators. Rho of plants (ROPs) are the only Rho GTPases in plants. Although vesicular trafficking was hinted in the regulation of ROPs, it was unclear where vesicle‐carried ROP starts, whether it is dynamically regulated, and which components participate in vesicle‐mediated ROP targeting. In addition, although vesicle trafficking and guanine nucleotide inhibitor (GDI) pathways in Rho signaling have been extensively studied in yeast, it is unknown whether the two pathways interplay. Unclear are also cellular and developmental consequences of their interaction in multicellular organisms. Here, we show that the dynamic targeting of ROP through vesicles requires coat protein complex II and ADP‐ribosylation factor 1‐mediated post‐Golgi trafficking. Trafficking of vesicle‐carried ROPs between the plasma membrane and the trans‐Golgi network is mediated through adaptor protein 1 and sterol‐mediated endocytosis. Finally, we show that GDI and vesicle trafficking synergistically regulate cell polarization and ROP targeting, suggesting that the establishment and maintenance of cell polarity is regulated by an evolutionarily conserved mechanism.

    References   |   Full Text HTML   |   Full Text PDF   |   Cited By
    Targeting of ROP is vital for its function in plant development and environmental responses, however, the controlling mechanisms aren’t fully understood. This study reported that ROP targeting and polar cell growth its regulates are synergistically controlled by RhoGDIs and a vesicle trafficking route involving COPII, ARF1, adaptor protein-1, and sterol-mediated endocytosis.
      
    The plant cell wall: Biosynthesis, construction, and functions
    Baocai Zhang, Yihong Gao, Lanjun Zhang and Yihua Zhou
    J Integr Plant Biol 2021, 63 (1): 251-272.  
    doi: 10.1111/jipb.13055
    Abstract (Browse 893)  |   Save
    The plant cell wall is composed of multiple biopolymers, representing one of the most complex structural networks in nature. Hundreds of genes are involved in building such a natural masterpiece. However, the plant cell wall is the least understood cellular structure in plants. Due to great progress in plant functional genomics, many achievements have been made in uncovering cell wall biosynthesis, assembly, and architecture, as well as cell wall regulation and signaling. Such information has significantly advanced our understanding of the roles of the cell wall in many biological and physiological processes and has enhanced our utilization of cell wall materials. The use of cutting‐edge technologies such as single‐molecule imaging, nuclear magnetic resonance spectroscopy, and atomic force microscopy has provided much insight into the plant cell wall as an intricate nanoscale network, opening up unprecedented possibilities for cell wall research. In this review, we summarize the major advances made in understanding the cell wall in this era of functional genomics, including the latest findings on the biosynthesis, construction, and functions of the cell wall.
    References   |   Full Text HTML   |   Full Text PDF   |   Cited By

    This review summaries the major progress in plant cell wall studies, reviewing how this complex polysaccharide network is produced and organized, and how it functions, thus providing an updated systematic understanding of this fundamental plant structure.

      
    ESCRT-dependent vacuolar sorting and degradation of the auxin biosynthetic enzyme YUC1 flavin monooxygenase
    Chennan Ge, Caiji Gao, Qingguo Chen, Liwen Jiang and Yunde Zhao
    J Integr Plant Biol 2019, 61 (9): 968-973.  
    doi: 10.1111/jipb.12760
    Abstract (Browse 891)  |   Save

    YUC flavin monooxygenases catalyze the rate‐limiting step of auxin biosynthesis. Here we report the vacuolar targeting and degradation of GFP‐YUC1. GFP‐YUC1 fusion expressed in Arabidopsis protoplasts or transgenic plants was primarily localized in vacuoles. Surprisingly, we established that GFP‐YUC1, a soluble protein, was sorted to vacuoles through the ESCRT pathway, which has long been recognized for sorting and targeting integral membrane proteins. We further show that GFP‐YUC1 was ubiquitinated and in this form GFP‐YUC1 was targeted for degradation, a process that was also stimulated by elevated auxin levels. Our findings revealed a molecular mechanism of GFP‐YUC1 degradation and demonstrate that the ESCRT pathway can recognize both soluble and integral membrane proteins as cargoes.

    References   |   Full Text HTML   |   Full Text PDF   |   Cited By
    ESCRT complex is well known for its role in sorting and targeting membrane proteins for degradation. This study shows that the key auxin biosynthesis enzyme YUC1, a soluble and cytosolic protein, also adopts the ESCRT‐dependent vacuole sorting and degradation pathway.
      
    AGAMOUS AND TERMINAL FLOWER controls floral organ identity and inflorescence development in Medicago truncatula
    Butuo Zhu, Hui Li, Yifeng Hou, Pengcheng Zhang, Xiuzhi Xia, Na Wang, Hui Wang, Kirankumar S. Mysore, Jiangqi Wen, Yanxi Pei, Lifang Niu and Hao Lin
    J Integr Plant Biol 2019, 61 (8): 917-923.  
    doi: 10.1111/jipb.12799
    Abstract (Browse 891)  |   Save

    Angiosperms integrate a multitude of endogenous and environmental signals to control floral development, thereby ensuring reproductive success. Here, we report the identification of AGAMOUS AND TERMINAL FLOWER (AGTFL), a novel regulator of floral development in Medicago truncatula. Mutation of AGTFL led to the transformation of carpels and stamens into numerous sepals and petals and altered primary inflorescence identity. AGTFL encodes a nucleus‐localized protein containing a putative Myb/SANT‐like DNA‐binding domain and a PKc kinase domain. Molecular and genetic analyses revealed that AGTFL regulates the transcription of MtAGs and MtTFL1 to control floral organ identity and inflorescence development.

    References   |   Full Text HTML   |   Full Text PDF   |   Cited By
    Flower is the most important biological structure for ensuring plant reproductive success. Our studies report the identifi cation of AGAMOUS AND TERMINAL FLOWER (AGTFL), a novel coordinator of floral development, that regulates the transcription of MtAGs and MtTFL1 to control floral organ identity and inflorescence development in Medicago truncatula.
      
    GDSL esterase/lipases OsGELP34 and OsGELP110/OsGELP115 are essential for rice pollen development
    Huihui Zhang, Menglong Wang, Yiqi Li, Wei Yan, Zhenyi Chang, Haolin Ni, Zhufeng Chen, Jianxin Wu, Chunjue Xu, Xing Wang Deng and Xiaoyan Tang
    J Integr Plant Biol 2020, 62 (10): 1574-1593.  
    doi: 10.1111/jipb.12919
    Abstract (Browse 869)  |   Save

    Pollen exine contains complex biopolymers of aliphatic lipids and phenolics. Abnormal development of pollen exine often leads to plant sterility. Molecular mechanisms regulating exine formation have been studied extensively but remain ambiguous. Here we report the analyses of three GDSL esterase/lipase protein genes, OsGELP34, OsGELP110, and OsGELP115, for rice exine formation. OsGELP34 was identified by cloning of a male sterile mutant gene. OsGELP34 encodes an endoplasmic reticulum protein and was mainly expressed in anthers during pollen exine formation. osgelp34 mutant displayed abnormal exine and altered expression of a number of key genes required for pollen development. OsGELP110 was previously identified as a gene differentially expressed in meiotic anthers. OsGELP110 was most homologous to OsGELP115, and the two genes showed similar gene expression patterns. Both OsGELP110 and OsGELP115 proteins were localized in peroxisomes. Individual knockout of OsGELP110 and OsGELP115 did not affect the plant fertility, but double knockout of both genes altered the exine structure and rendered the plant male sterile. OsGELP34 is distant from OsGELP110 and OsGELP115 in sequence, and osgelp34 and osgelp110/osgelp115 mutants were different in anther morphology despite both were male sterile. These results suggested that OsGELP34 and OsGELP110/OsGELP115 catalyze different compounds for pollen exine development.

    References   |   Full Text HTML   |   Full Text PDF   |   Cited By

    Abnormal development of pollen exine often leads to plant sterility. Here we report the identification of three GDSL esterase/lipase protein genes, OsGELP34 and the redundant OsGELP110 and OsGELP115 genes, which are required for rice pollen fertility. OsGELP34 and OsGELP110/OsGELP115 regulate exine formation through different mechanisms.

      
    Abscisic acid signaling negatively regulates nitrate uptake via phosphorylation of NRT1.1 by SnRK2s in Arabidopsis
    Hang Su, Tian Wang, Chuanfeng Ju, Jinping Deng, Tianqi Zhang, Mengjiao Li, Hui Tian and Cun Wang
    J Integr Plant Biol 2021, 63 (3): 597-610.  
    doi: 10.1111/jipb.13057
    Abstract (Browse 849)  |   Save
    Nitrogen (N) is a limiting nutrient for plant growth and productivity. The phytohormone abscisic acid (ABA) has been suggested to play a vital role in nitrate uptake in fluctuating N environments. However, the molecular mechanisms underlying the involvement of ABA in N deficiency responses are largely unknown. In this study, we demonstrated that ABA signaling components, particularly the three subclass III SUCROSE NON‐FERMENTING1 (SNF1)‐RELATED PROTEIN KINASE 2S (SnRK2) proteins, function in root foraging and uptake of nitrate under N deficiency in Arabidopsis thaliana. The snrk2.2snrk2.3snrk2.6 triple mutant grew a longer primary root and had a higher rate of nitrate influx and accumulation compared with wild‐type plants under nitrate deficiency. Strikingly, SnRK2.2/2.3/2.6 proteins interacted with and phosphorylated the nitrate transceptor NITRATE TRANSPORTER1.1 (NRT1.1) in vitro and in vivo. The phosphorylation of NRT1.1 by SnRK2s resulted in a significant decrease of nitrate uptake and impairment of root growth. Moreover, we identified NRT1.1Ser585 as a previously unknown functional site: the phosphomimetic NRT1.1S585D was impaired in both low‐ and high‐affinity transport activities. Taken together, our findings provide new insight into how plants fine‐tune growth via ABA signaling under N deficiency.
    References   |   Full Text HTML   |   Full Text PDF   |   Cited By
    The core kinases in abscisic acid signaling, SnRK2s, phosphorylate the nitrate transceptor NRT1.1, resulting in a significant decrease of nitrate uptake and impairment of root growth, allowing plants to fine-tune growth  under nitrate deficiency.
      
    Root developmental responses to phosphorus nutrition
    Dong Liu
    J Integr Plant Biol 2021, 63 (6): 1065-1090.  
    doi: 10.1111/jipb.13090
    Abstract (Browse 824)  |   Save
    Phosphorus is an essential macronutrient for plant growth and development. Root system architecture (RSA) affects a plant's ability to obtain phosphate, the major form of phosphorus that plants uptake. In this review, I first consider the relationship between RSA and plant phosphorus-acquisition efficiency, describe how external phosphorus conditions both induce and impose changes in the RSA of major crops and of the model plant Arabidopsis, and discuss whether shoot phosphorus status affects RSA and whether there is a universal root developmental response across all plant species. I then summarize the current understanding of the molecular mechanisms governing root developmental responses to phosphorus deficiency. I also explore the possible reasons for the inconsistent results reported by different research groups and comment on the relevance of some studies performed under laboratory conditions to what occurs in natural environments.
    References   |   Full Text HTML   |   Full Text PDF   |   Cited By
    This review presents the root developmental responses of major crops and Arabidopsis to phosphorus nutrition, discuss the factors that affect these responses, and summarizes our current understandings of the molecular mechanisms underlying these responses.
      
    Lectin receptor kinase OsLecRK-S.7 is required for pollen development and male fertility
    Xiaoqun Peng, Menglong Wang, Yiqi Li, Wei Yan, Zhenyi Chang, Zhufeng Chen, Chunjue Xu, Chengwei Yang, Xing Wang Deng, Jianxin Wu, and Xiaoyan Tang
    J Integr Plant Biol 2020, 62 (8): 1227-1245.  
    doi: 10.1111/jipb.12897
    Abstract (Browse 818)  |   Save

    Pollen grains are covered by exine that protects the pollen from stress and facilitates pollination. Here we isolated a male sterile mutant s13283 in rice exhibiting aborted pollen with abnormal exine and defective aperture. The mutant gene encodes a novel plasma membrane‐localized legume‐lectin receptor kinase that we named OsLecRK‐S.7. OsLecRK‐S.7 was expressed at different levels in all tested tissues and throughout anther development. In vitro kinase assay showed OsLecRK‐S.7 capable of autophosporylation. Mutation in s13283 (E560K) and mutation of the conserved ATP binding site (K418E) both knocked out the kinase activity. Mass spectrometry showed Thr376, Ser378, Thr386, Thr403, and Thr657 to be the autophosphorylation sites. Mutation of individual autophosphorylation site affected the in vitro kinase activity to different degrees, but did not abolish the gene function in fertility complementation. oslecrk‐s.7 mutant plant overexpressing OsLecRK‐S.7 recovered male fertility but showed severe growth retardation with reduced number of tillers, and these phenotypes were abolished by E560K or K418E mutation. The results indicated that OsLecRK‐S.7 was a key regulator of pollen development.

    References   |   Full Text HTML   |   Full Text PDF   |   Cited By

    By isolating a recessive mutant gene responsible for a complete male sterile phenotype, we identified the first legume-lectin receptor kinase in rice, OsLecRK-S.7, with a function in regulating pollen exine assembly and aperture development. OsLecRK-S.7 required the kinase activity for its gene function.

      
    ESCRT-III component OsSNF7.2 modulates leaf rolling by trafficking and endosomal degradation of auxin biosynthetic enzyme OsYUC8 in rice
    Liang Zhou, Saihua Chen, Maohong Cai, Song Cui, Yulong Ren, Xinyue Zhang, Tianzhen Liu, Chunlei Zhou, Xin Jin, Limin Zhang, Minxi Wu, Shuyi Zhang, Zhijun Cheng, Xin Zhang, Cailin Lei, Qibing Lin, Xiuping Guo, Jie Wang, Zhichao Zhao, Ling Jiang, Shanshan Zhu and Jianmin Wan
    J Integr Plant Biol 2023, 65 (6): 1408-1422.  
    DOI: 10.1111/jipb.13460
    Abstract (Browse 806)  |   Save
    The endosomal sorting complex required for transport (ESCRT) is highly conserved in eukaryotic cells and plays an essential role in the biogenesis of multivesicular bodies and cargo degradation to the plant vacuole or lysosomes. Although ESCRT components affect a variety of plant growth and development processes, their impact on leaf development is rarely reported. Here, we found that OsSNF7.2, an ESCRT-III component, controls leaf rolling in rice (Oryza sativa). The Ossnf7.2 mutant rolled leaf 17 (rl17) has adaxially rolled leaves due to the decreased number and size of the bulliform cells. OsSNF7.2 is expressed ubiquitously in all tissues, and its protein is localized in the endosomal compartments. OsSNF7.2 homologs, including OsSNF7, OsSNF7.3, and OsSNF7.4, can physically interact with OsSNF7.2, but their single mutation did not result in leaf rolling. Other ESCRT complex subunits, namely OsVPS20, OsVPS24, and OsBRO1, also interact with OsSNF7.2. Further assays revealed that OsSNF7.2 interacts with OsYUC8 and aids its vacuolar degradation. Both Osyuc8 and rl17 Osyuc8 showed rolled leaves, indicating that OsYUC8 and OsSNF7.2 function in the same pathway, conferring leaf development. This study reveals a new biological function for the ESCRT-III components, and provides new insights into the molecular mechanisms underlying leaf rolling.
    References   |   Full Text HTML   |   Full Text PDF   |   Cited By
    Cited: Web of Science(4)
    The ESCRT-III component OsSNF7.2 modulates leaf rolling by trafficking and endosomal degradation of the auxin biosynthetic enzyme OsYUCCA8 in rice.
      
    Salicylic acid and ethylene coordinately promote leaf senescence
    Xiaodong Yu, Yiren Xu and Shunping Yan
    J Integr Plant Biol 2021, 63 (5): 823-827.  
    doi: 10.1111/jipb.13074
    Abstract (Browse 798)  |   Save
    Leaf senescence is an intrinsic biological process of plants. The phytohormones salicylic acid (SA) and ethylene (ET) are known to promote senescence. However, their relationship in this process is still unclear. We found that EIN3 and EIL1, two key transcription factors in ET signaling, are required for SA‐induced leaf senescence in Arabidopsis. Furthermore, ET enhances the effect of SA in promoting senescence. Biochemical studies revealed that NPR1, the master regulator of SA signaling, interacts with EIN3 to promote its transcriptional activity. Our study suggests that SA and ET function coordinately in senescence, which is in contrast to their antagonistic crosstalk in other biological processes.
    References   |   Full Text HTML   |   Full Text PDF   |   Cited By
    In contrast to their antagonistic functions in other processes, the phytohormones salicylic acid (SA) and ethylene function coordinately in promoting leaf senescence in Arabidopsis. NONEXPRESSOR OF PATHOGENESIS-RELATED GENES 1, the master regulator of SA signaling, interacts with ETHYLENE INSENSITIVE3, the key ethylene signaling transcription factor, to promote its transcriptional activity.
      
    Transcription factor GLK1 promotes anthocyanin biosynthesis via an MBW complex-dependent pathway in Arabidopsis thaliana
    Yan Li, Wei Lei, Zuxu Zhou, Yanlin Li, Dawei Zhang and Honghui Lin
    J Integr Plant Biol 2023, 65 (6): 1521-1535.  
    DOI: 10.1111/jipb.13471
    Abstract (Browse 785)  |   Save
    Anthocyanins are important natural plant pigments and play diverse roles in plant growth and adaptation. Anthocyanins function as screens to protect photosynthetic tissues from photoinhibition. However, the regulatory mechanisms underlying the biosynthesis and spatial accumulation pattern of anthocyanins remain some unresolved issues. Here, we demonstrate that the GARP-type transcription factor GOLDEN2-LIKE 1 (GLK1) functions as a positive factor in anthocyanin accumulation. GLK1 enhances the transcriptional activation activities of MYB75, MYB90, and MYB113 via direct protein- protein interactions to increase the expression of anthocyanin-specific biosynthetic genes. Anthocyanins accumulate in an acropetal manner in Arabidopsis. We also found that the expression pattern of GLK1 overall mimicked the accumulation pattern of anthocyanin from the base of the main stem to the shoot apex. Based on these findings, we established a working model for the role of GLK1 in anthocyanin accumulation and propose that GLK1 mediates the spatial distribution pattern of anthocyanins by affecting the transcriptional activation activities of MYB75, MYB90, and MYB113.
    References   |   Full Text HTML   |   Full Text PDF   |   Cited By
    Cited: Web of Science(2)
    Anthocyanins are important natural plant pigments that play diverse roles in plant growth, such as affecting pollination and seed distribution, and protecting against UV light. The GARP-type transcription factor GLK1 positively regulates anthocyanin accumulation.
      
    Loss of Gn1a/OsCKX2 confers heavy-panicle rice with excellent lodging resistance
    Bin Tu, Zhang Tao, Shiguang Wang, Lei Zhou, Ling Zheng, Chun Zhang, Xinzi Li, Xiaoyu Zhang, Junjie Yin, Xiaobo Zhu, Hua Yuan, Ting Li, Weilan Chen, Peng Qin, Bingtian Ma, Yuping Wang and Shigui Li
    J Integr Plant Biol 2022, 64 (1): 23-38.  
    doi: 10.1111/jipb.13185
    Abstract (Browse 775)  |   Save
    Significant achievements have been made in breeding programs for the heavy-panicle-type (HPT) rice (Oryza sativa) in Southwest China. The HPT varieties now exhibit excellent lodging resistance, allowing them to overcome the greater pressures caused by heavy panicles. However, the genetic mechanism of this lodging resistance remains elusive. Here, we isolated a major quantitative trait locus, Panicle Neck Diameter 1 (PND1), and identified the causal gene as GRAIN NUMBER 1A/CYTOKININ OXIDASE 2 (Gn1A/OsCKX2). The null gn1a allele from rice line R498 (gn1aR498) improved lodging resistance through increasing the culm diameter and promoting crown root development. Loss-of-function of Gn1a/OsCKX2 led to cytokinin accumulation in the crown root tip and accelerated the development of adventitious roots. Gene pyramiding between the null gn1aR498 allele with two gain-of-function alleles, STRONG CULM 2 (SCM2) and SCM3, further improved lodging resistance. Moreover, Gn1a/OsCKX2 had minimal influence on overall rice quality. Our research thus highlights the distinct genetic components of lodging resistance of HPT varieties and provides a strategy for tailor-made crop improvement of both yield and lodging resistance in rice.
    References   |   Full Text HTML   |   Full Text PDF   |   Cited By
    Cited: Web of Science(22)
    Loss of Gn1a/OsCKX2 confers heavy-panicle rice with excellent lodging resistance by increasing culm and crown root development. Moreover, Gn1a/OsCKX2 had minimal influence on overall rice quality. This research provides a strategy for tailor-made improvement of yield and lodging resistance in rice.
      
    Functional assembly of root-associated microbial consortia improves nutrient efficiency and yield in soybean
    Cunhu Wang, Yanjun Li, Mingjia Li, Kefei Zhang, Wenjing Ma, Lei Zheng, Hanyu Xu, Baofeng Cui, Ran Liu, Yongqing Yang, Yongjia Zhong and Hong Liao
    J Integr Plant Biol 2021, 63 (6): 1021-1035.  
    doi: 10.1111/jipb.13073
    Abstract (Browse 772)  |   Save
    Root-associated microbes are critical for plant growth and nutrient acquisition. However, scant information exists on optimizing communities of beneficial root-associated microbes or the mechanisms underlying their interactions with host plants. In this report, we demonstrate that root-associated microbes are critical influencers of host plant growth and nutrient acquisition. Three synthetic communities (SynComs) were constructed based on functional screening of 1,893 microbial strains isolated from root-associated compartments of soybean plants. Functional assemblage of SynComs promoted significant plant growth and nutrient acquisition under both N/P nutrient deficiency and sufficiency conditions. Field trials further revealed that application of SynComs stably and significantly promoted plant growth, facilitated N and P acquisition, and subsequently increased soybean yield. Among the tested communities, SynCom1 exhibited the greatest promotion effect, with yield increases of up to 36.1% observed in two field sites. Further RNA-seq implied that SynCom application systemically regulates N and P signaling networks at the transcriptional level, which leads to increased representation of important growth pathways, especially those related to auxin responses. Overall, this study details a promising strategy for constructing SynComs based on functional screening, which are capable of enhancing nutrient acquisition and crop yield through the activities of beneficial root-associated microbes.
    References   |   Full Text HTML   |   Full Text PDF   |   Cited By
    Root-associated microbes are critical for plant growth and nutrient acquisition. To improve nitrogen and phosphate acquisition, and finally increase the yield of soybean, this pipeline uses root-associated microbes through SynCom construction based on the functions of beneficial microbes.
      
    OpNAC1 transcription factor regulates the biosynthesis of the anticancer drug camptothecin by targeting loganic acid O-methyltransferase in Ophiorrhiza pumila
    Xiaolong Hao, Can Wang, Wei Zhou, Qingyan Ruan, Chenhong Xie, Yinkai Yang, Chengyu Xiao, Yan Cai, Jingyi Wang, Yao Wang, Xuebin Zhang, Itay Maoz, Guoyin Kai
    J Integr Plant Biol 2023, 65 (1): 133-149.  
    DOI: 10.1111/jipb.13377
    Abstract (Browse 769)  |   Save
    Camptothecin (CPT) is an anticancer pentacyclic quinoline alkaloid widely used to treat cancer patients worldwide. However, the biosynthetic pathway and transcriptional regulation of camptothecin are largely unknown. Ophiorrhiza pumila, the herbaceous plant from the Rubiaceae family, has emerged as a model plant for studying camptothecin biosynthesis and regulation. In this study, a high-quality reference genome of O. pumila with estimated size of ~456.90?Mb was reported, and the accumulation level of camptothecin in roots was higher than that in stems and leaves. Based on its spatial distribution in the plant, we examined gene functions and expression by combining genomics with transcriptomic analysis. Two loganic acid O-methyltransferase (OpLAMTs) were identified in strictosidine-producing plant O. pumila, and enzyme catalysis assays showed that OpLAMT1 and not OpLAMT2 could convert loganic acid into loganin. Further knock-out of OpLAMT1 expression led to the elimination of loganin and camptothecin accumulation in O. pumila hairy roots. Four key residues were identified in OpLAMT1 protein crucial for the catalytic activity of loganic acid to loganin. By co-expression network, we identified a NAC transcription factor, OpNAC1, as a candidate gene for regulating camptothecin biosynthesis. Transgenic hairy roots and biochemical assays demonstrated that OpNAC1 suppressed OpLAMT1 expression. Here, we reported on two camptothecin metabolic engineering strategies paving the road for industrial-scale production of camptothecin in CPT-producing plants.
    References   |   Full Text HTML   |   Full Text PDF   |   Cited By
    Cited: Web of Science(2)

    In Ophiorrhiza pumila, the transcription OpNAC1 factor negatively regulates biosynthesis of the anticancer drug camptothecin by directly suppressing the expression of the loganic acid O-methyltransferase gene OpLAMT1. Four key residues of OpLAMT1 are important for catalyzing the reaction of loganic acid to loganin.

      
    GmPIN1-mediated auxin asymmetry regulates leaf petiole angle and plant architecture in soybean
    Zhongqin Zhang, Le Gao, Meiyu Ke, Zhen Gao, Tianli Tu, Laimei Huang, Jiaomei Chen, Yuefeng Guan, Xi Huang and Xu Chen
    J Integr Plant Biol 2022, 64 (7): 1325-1338.  
    doi: 10.1111/jipb.13269
    Abstract (Browse 745)  |   Save

    Crop breeding during the Green Revolution resulted in high yields largely due to the creation of plants with semi-dwarf architectures that could tolerate high-density planting. Although semi-dwarf varieties have been developed in rice, wheat and maize, none was reported in soybean (Glycine max), and few genes controlling plant architecture have been characterized in soybean. Here, we demonstrate that the auxin efflux transporter PINFORMED1 (GmPIN1), which determines polar auxin transport, regulates the leaf petiole angle in soybean. CRISPR-Cas9-induced Gmpin1abc and Gmpin1bc multiple mutants displayed a compact architecture with a smaller petiole angle than wild-type plants. GmPIN1 transcripts and auxin were distributed asymmetrically in the petiole base, with high levels of GmPIN1a/c transcript and auxin in the lower cells, which resulted in asymmetric cell expansion. By contrast, the (iso)flavonoid content was greater in the upper petiole cells than in the lower cells. Our results suggest that (iso)flavonoids inhibit GmPIN1a/c expression to regulate the petiole angle. Overall, our study demonstrates that a signal cascade that integrates (iso)flavonoid biosynthesis, GmPIN1a/c expression, auxin accumulation, and cell expansion in an asymmetric manner creates a desirable petiole curvature in soybean. This study provides a genetic resource for improving soybean plant architecture.

    References   |   Full Text HTML   |   Full Text PDF   |   Cited By
    Cited: Web of Science(16)
    The auxin efflux transporter PINFORMED1 (GmPIN1) determines polar auxin transport and regulates leaf petiole angle in soybean. Asymmetric (iso)flavonoid biosynthesis, GmPIN1a/c expression, auxin accumulation, and cell expansion create desirable petiole curvature in soybean.
      
    Plant cell totipotency: Insights into cellular reprogramming
    Ying Hua Su, Li Ping Tang, Xiang Yu Zhao and Xian Sheng Zhang
    J Integr Plant Biol 2021, 63 (1): 228-243.  
    doi: 10.1111/jipb.12972
    Abstract (Browse 744)  |   Save
    Plant cells have a powerful capacity in their propagation to adapt to environmental change, given that a single plant cell can give rise to a whole plant via somatic embryogenesis without the need for fertilization. The reprogramming of somatic cells into totipotent cells is a critical step in somatic embryogenesis. This process can be induced by stimuli such as plant hormones, transcriptional regulators and stress. Here, we review current knowledge on how the identity of totipotent cells is determined and the stimuli required for reprogramming of somatic cells into totipotent cells. We highlight key molecular regulators and associated networks that control cell fate transition from somatic to totipotent cells. Finally, we pose several outstanding questions that should be addressed to enhance our understanding of the mechanisms underlying plant cell totipotency.
    References   |   Full Text HTML   |   Full Text PDF   |   Cited By
    The outstanding characteristic of plant cells is recognized as their totipotency that can generate the adult organisms without fertilization. We summarize the basic understanding of how the somatic cells are reprogrammed into totipotent cells and highlight a possible network that potentially determine molecular state of the totipotent cells.
      
    Phytochrome B interacts with SWC6 and ARP6 to regulate H2A.Z deposition and photomorphogensis in Arabidopsis
    Xuxu Wei, Wanting Wang, Peng Xu, Wenxiu Wang, Tongtong Guo, Shuang Kou, Minqing Liu, Yake Niu, Hong‐Quan Yang and Zhilei Mao
    J Integr Plant Biol 2021, 63 (6): 1133-1146.  
    DOI: 10.1111/jipb.13111
    Abstract (Browse 736)  |   Save
    Light serves as a crucial environmental cue which modulates plant growth and development, and which is controlled by multiple photoreceptors including the primary red light photoreceptor, phytochrome B (phyB). The signaling mechanism of phyB involves direct interactions with a group of basic helix-loop-helix (bHLH) transcription factors, PHYTOCHROME-INTERACTING FACTORS (PIFs), and the negative regulators of photomorphogenesis, COP1 and SPAs. H2A.Z is an evolutionarily conserved H2A variant which plays essential roles in transcriptional regulation. The replacement of H2A with H2A.Z is catalyzed by the SWR1 complex. Here, we show that the Pfr form of phyB physically interacts with the SWR1 complex subunits SWC6 and ARP6. phyB and ARP6 co-regulate numerous genes in the same direction, some of which are associated with auxin biosynthesis and response including YUC9, which encodes a rate-limiting enzyme in the tryptophan-dependent auxin biosynthesis pathway. Moreover, phyB and HY5/HYH act to inhibit hypocotyl elongation partially through repression of auxin biosynthesis. Based on our findings and previous studies, we propose that phyB promotes H2A.Z deposition at YUC9 to inhibit its expression through direct phyB-SWC6/ARP6 interactions, leading to repression of auxin biosynthesis, and thus inhibition of hypocotyl elongation in red light.
    References   |   Full Text HTML   |   Full Text PDF   |   Cited By
    The red light photoreceptor phytochrome B interacts with two SWR1 subunits to promote the replacement of histone H2A with its variant H2A.Z at the YUCCA9 gene, which encodes a pivotal enzyme in auxin biosynthesis, thus repressing auxin biosynthesis and inhibiting hypocotyl elongation.
      
    Rice FLOURY ENDOSPERM 18 encodes a pentatricopeptide repeat protein required for 5′ processing of mitochondrial nad5 messenger RNA and endosperm development
    Mingzhou Yu, Mingming Wu, Yulong Ren, Yihua Wang, Jingfang Li, Cailin Lei, Yinglun Sun, Xiuhao Bao, Hongming Wu, Hang Yang, Tian Pan, Yongfei Wang, Ruonan Jing, Mengyuan Yan, Houda Zhang, Lei Zhao, Zhichao Zhao, Xin Zhang, Xiuping Guo, Zhijun Cheng, Bing Yang, Ling Jiang and Jianmin Wan
    J Integr Plant Biol 2021, 63 (5): 834-847.  
    DOI: 10.1111/jipb.13049
    Abstract (Browse 733)  |   Save
    Pentatricopeptide repeat (PPR) proteins, composing one of the largest protein families in plants, are involved in RNA binding and regulation of organelle RNA metabolism at the post‐transcriptional level. Although several PPR proteins have been implicated in endosperm development in rice (Oryza sativa), the molecular functions of many PPRs remain obscure. Here, we identified a rice endosperm mutant named floury endosperm 18 (flo18) with pleiotropic defects in both reproductive and vegetative development. Map‐based cloning and complementation tests showed that FLO18 encodes a mitochondrion‐targeted P‐type PPR protein with 15 PPR motifs. Mitochondrial function was disrupted in the flo18 mutant, as evidenced by decreased assembly of Complex I in the mitochondrial electron transport chain and altered mitochondrial morphology. Loss of FLO18 function resulted in defective 5′‐end processing of mitochondrial nad5 transcripts encoding subunit 5 of nicotinamide adenine dinucleotide hydrogenase. These results suggested that FLO18 is involved in 5′‐end processing of nad5 messenger RNA and plays an important role in mitochondrial function and endosperm development.
    References   |   Full Text HTML   |   Full Text PDF   |   Cited By
    Pentatricopeptide repeat (PPR) proteins, one of the largest protein families in plants, are involved in RNA binding and regulation of organelle RNA metabolism. The rice mitochondria-localized P-type PPR protein FLOURY ENDOSPERM 18 is required for 5′-end processing of nad5 mRNA and endosperm development.
      
    The rice PLATZ protein SHORT GRAIN6 determines grain size by regulating spikelet hull cell division
    Shi-Rong Zhou and Hong-Wei Xue
    J Integr Plant Biol 2020, 62 (6): 847-864.  
    doi: 10.1111/jipb.12851
    Abstract (Browse 728)  |   Save

    Grain size is a major determinant of cereal grain yields; however, the relevant regulatory mechanisms controlling this trait have not been fully elucidated. The rice (Oryza sativa ) mutant short grain6 (sg6 ) was identified based on its reduced grain length and weight. Here, we functionally characterized the role of SG6 in determining grain size through the regulation of spikelet hull cell division. SG6 encodes a previously uncharacterized plant AT‐rich sequence and zinc‐binding (PLATZ) protein that is ubiquitously localized throughout the cell and is preferentially expressed in the early developing panicles but not in the endosperm. The overexpression of SG6 resulted in significantly larger and heavier grains, as well as increased plant heights, which is consistent with its elevated spikelet hull cell division rate. Yeast two‐hybrid analyses revealed that SG6 interacts with the core cell cycle machinery DP protein and several other putative cell division regulators, consistent with our transcriptomic analysis, which showed that SG6 activates the expression of many DNA replication and cell‐cycle‐related genes. These results confirm the crucial role of SG6 in determining grain size by regulating spikelet hull cell division and provide clues for understanding the functions of PLATZ family proteins and the network regulating cereal grain size.

    References   |   Full Text HTML   |   Full Text PDF   |   Cited By
    We functionally characterized rice Short Grain 6 (SG6), a previously uncharacterized plant AT-rich sequence and zinc-binding protein, in determining the grain size by regulating spikelet hull cell division. Our work provided the informative clues for understanding the functions of PLATZ family proteins and the molecular network regulating cereal grain size.
      
    From genes to networks: The genetic control of leaf development
    Hongfeng Wang, Fanjiang Kong and Chuanen Zhou
    J Integr Plant Biol 2021, 63 (7): 1181-1196.  
    doi: 10.1111/jipb.13084
    Abstract (Browse 726)  |   Save
    Substantial diversity exists for both the size and shape of the leaf, the main photosynthetic organ of flowering plants. The two major forms of leaf are simple leaves, in which the leaf blade is undivided, and compound leaves, which comprise several leaflets. Leaves form at the shoot apical meristem from a group of undifferentiated cells, which first establish polarity, then grow and differentiate. Each of these processes is controlled by a combination of transcriptional regulators, microRNAs and phytohormones. The present review documents recent advances in our understanding of how these various factors modulate the development of both simple leaves (focusing mainly on the model plant Arabidopsis thaliana) and compound leaves (focusing mainly on the model legume species Medicago truncatula).
    References   |   Full Text HTML   |   Full Text PDF   |   Cited By
    Leaves are the main photosynthetic organs in plants and leaf morphology varies greatly among species. This review summarizes genetic mechanisms that control leaf development, with an emphasis on the regulatory modules characterized in the simple- and compound-leafed species
      
    Exploring the diversity of plant proteome
    Yanmei Chen, Yi Wang, Jun Yang, Wenbin Zhou and Shaojun Dai
    J Integr Plant Biol 2021, 63 (7): 1197-1210.  
    DOI: 10.1111/jipb.13087
    Abstract (Browse 719)  |   Save
    The tremendous functional, spatial, and temporal diversity of the plant proteome is regulated by multiple factors that continuously modify protein abundance, modifications, interactions, localization, and activity to meet the dynamic needs of plants. Dissecting the proteome complexity and its underlying genetic variation is attracting increasing research attention. Mass spectrometry (MS)-based proteomics has become a powerful approach in the global study of protein functions and their relationships on a systems level. Here, we review recent breakthroughs and strategies adopted to unravel the diversity of the proteome, with a specific focus on the methods used to analyze posttranslational modifications (PTMs), protein localization, and the organization of proteins into functional modules. We also consider PTM crosstalk and multiple PTMs temporally regulating the life cycle of proteins. Finally, we discuss recent quantitative studies using MS to measure protein turnover rates and examine future directions in the study of the plant proteome.
    References   |   Full Text HTML   |   Full Text PDF   |   Cited By
    Mass spectrometry is an essential tool in proteomics. Here, we describe the types of mass spectrometry-based methods that are currently used in to plant proteomics research.
      
    The Arabidopsis R‐SNARE protein YKT61 is essential for gametophyte development
    Ting Ma, En Li, Lu‐Shen Li, Sha Li and Yan Zhang
    J Integr Plant Biol 2021, 63 (4): 676-694.  
    DOI: 10.1111/jipb.13017
    Abstract (Browse 714)  |   Save
    Gametophyte development is a pre‐requisite for plant reproduction and seed yield; therefore, studies of gametophyte development help us understand fundamental biological questions and have potential applications in agriculture. The biogenesis and dynamics of endomembrane compartments are critical for cell survival, and their regulatory mechanisms are just beginning to be revealed. Here, we report that the Arabidopsis thaliana SNARE (soluble N‐ethylmaleimide sensitive factor attachment protein receptor) protein YKT61 is essential for both male and female gametogenesis. By using clustered regularly interspaced short palindromic repeats (CRISPR)/CRISPR‐associated protein 9 (Cas9)‐based genome editing, we demonstrated that male and female gametophytes carrying YKT61 loss‐of‐function alleles do not survive. Specifically, loss of YKT61 function resulted in the arrest of male gametophytic development at pollen mitosis I and the degeneration of female gametophytes. A three‐base‐pair deletion in YKT61 in the ykt61‐3 mutant resulted in a single‐amino acid deletion in the longin domain of YKT61; the resulting mutant protein does not interact with multiple SNAREs and showed substantially reduced membrane association, suggesting that the N‐terminal longin domain of YKT61 plays multiple roles in its function. This study demonstrates that Arabidopsis YKT61 is essential for male and female gametogenesis and sets an example for functional characterization of essential genes with the combination of Cas9‐mediated editing and expression from a Cas9‐resistant transgene.
    References   |   Full Text HTML   |   Full Text PDF   |   Cited By
    Functional analysis by CRISPR/Cas9-based genome editing and Cas9-resistant transgene expression showed that the Arabidopsis R-SNARE protein YKT61, which localizes in membrane compartments and in the cytosol, is essential for male and female gametophyte development.
      
    Plasma membrane H+‐ATPases‐mediated cytosolic proton gradient regulates pollen tube growth
    Wei Chen, Peng‐Fei Jia, Wei‐Cai Yang and Hong‐Ju Li
    J Integr Plant Biol 2020, 62 (12): 1817-1822.  
    doi: 10.1111/jipb.12981
    Abstract (Browse 711)  |   Save

    The polar growth of pollen tubes is essential for the delivery of sperm cells during fertilization in angiosperms. How this polar growth is regulated has been a long‐standing question. An in vitro pharmacological assay previously implicated proton flux in pollen tube growth, although genetic and cellular supporting evidence was lacking. Here, we report that protons form a gradient from the pollen tube tip to the shank region and this gradient is generated by three members of Arabidopsis H+ATPases (AHAs). Genetic analysis suggested that these AHAs are essential for pollen tube growth, thus providing new insight into the regulation of polar growth.

    References   |   Full Text HTML   |   Full Text PDF   |   Cited By
    Proton movement across cell membranes is critical for many developmental and physiological processes in all organisms. Here we report that plasma membrane H+-ATPases (AHAs) form a proton gradient in Arabidopsis thaliana pollen tubes that is essential for pollen tube growth.
      
    Salicylic acid promotes quiescent center cell division through ROS accumulation and down‐regulation of PLT1, PLT2, and WOX5
    Zhuqing Wang, Duoyan Rong, Dixing Chen, Yang Xiao, Renyi Liu, Shuang Wu and Chizuko Yamamuro
    J Integr Plant Biol 2021, 63 (3): 583-596.  
    doi: 10.1111/jipb.13020
    Abstract (Browse 709)  |   Save
    Salicylic acid (SA) plays a crucial role in plant immunity. However, its function in plant development is poorly understood. The quiescent center (QC), which maintains columella stem cells (CSCs) in the root apical meristem and typically exhibits low levels of cell division, is critical for root growth and development. Here, we show that the Arabidopsis thaliana SA overaccumulation mutant constitutively activated cell death 1 (cad1), which exhibits increased cell division in the QC, is rescued by additional mutations in genes encoding the SA biosynthetic enzyme SALICYLIC ACID INDUCTION DEFFICIENT2 (SID2) or the SA receptor NONEXPRESSER OF PR GENES1 (NPR1), indicating that QC cell division in the cad1 mutant is promoted by the NPR1‐dependent SA signaling pathway. The application of exogenous SA also promoted QC cell division in wild‐type plants in a dose‐dependent manner and largely suppressed the expression of genes involved in QC maintenance, including those encoding the APETALA2 (AP2) transcription factors PLETHORA1 (PLT1) and PLT2, as well as the homeodomain transcription factor WUSCHEL‐RELATED HOMEOBOX5 (WOX5). Moreover, we showed that SA promotes reactive oxygen species (ROS) production, which is necessary for the QC cell division phenotype in the cad1 mutant. These results provide insight into the function of SA in QC maintenance.
    References   |   Full Text HTML   |   Full Text PDF   |   Cited By
    Salicylic acid promotes the production of reactive oxygen species and cell division in the quiescent center through the NONEXPRESSOR OF PATHOGENESIS-RELATED GENES1-dependent salicylic acid signaling pathway.
      
    The NPR1‐WRKY46‐WRKY6 signaling cascade mediates probenazole/salicylic acid‐elicited leaf senescence in Arabidopsis thaliana
    Dingyu Zhang, Zheng Zhu, Jiong Gao, Xin Zhou, Shuai Zhu, Xiaoyan Wang, Xiaolei Wang, Guodong Ren and Benke Kuai
    J Integr Plant Biol 2021, 63 (5): 924-936.  
    DOI: 10.1111/jipb.13044
    Abstract (Browse 708)  |   Save
    Endogenous salicylic acid (SA) regulates leaf senescence, but the underlying mechanism remains largely unexplored. The exogenous application of SA to living plants is not efficient for inducing leaf senescence. By taking advantage of probenazole (PBZ)‐induced biosynthesis of endogenous SA, we previously established a chemical inducible leaf senescence system that depends on SA biosynthesis and its core signaling receptor NPR1 in Arabidopsis thaliana. Here, using this system, we identified WRKY46 and WRKY6 as key components of the transcriptional machinery downstream of NPR1 signaling. Upon PBZ treatment, the wrky46 mutant exhibited significantly delayed leaf senescence. We demonstrate that NPR1 is essential for PBZ/SA‐induced WRKY46 activation, whereas WRKY46 in turn enhances NPR1 expression. WRKY46 interacts with NPR1 in the nucleus, binding to the W‐box of the WRKY6 promoter to induce its expression in response to SA signaling. Dysfunction of WRKY6 abolished PBZ‐induced leaf senescence, while overexpression of WRKY6 was sufficient to accelerate leaf senescence even under normal growth conditions, suggesting that WRKY6 may serve as an integration node of multiple leaf senescence signaling pathways. Taken together, these findings reveal that the NPR1‐WRKY46‐WRKY6 signaling cascade plays a critical role in PBZ/SA‐mediated leaf senescence in Arabidopsis.
    References   |   Full Text HTML   |   Full Text PDF   |   Cited By
    The molecular mechanisms of salicylic acid (SA)-mediated regulation of leaf senescence remain elusive. Using probenazole (PBZ)-induced SA biosynthesis in Arabidopsis uncovered an NPR1-WRKY46-WRKY6 signaling cascade that plays a critical role in SA/PBZ-mediated leaf senescence.
      
    Ethylene signaling in rice and Arabidopsis: New regulators and mechanisms
    He Zhao, Cui-Cui Yin, Biao Ma, Shou-Yi Chen and Jin-Song Zhang
    J Integr Plant Biol 2021, 63 (1): 102-125.  
    doi: 10.1111/jipb.13028
    Abstract (Browse 706)  |   Save
    Ethylene is a gaseous hormone which plays important roles in both plant growth and development and stress responses. Based on studies in the dicot model plant species Arabidopsis, a linear ethylene signaling pathway has been established, according to which ethylene is perceived by ethylene receptors and transduced through CONSTITUTIVE TRIPLE RESPONSE 1 (CTR1) and ETHYLENE‐INSENSITIVE 2 (EIN2) to activate transcriptional reprogramming. In addition to this canonical signaling pathway, an alternative ethylene receptor‐mediated phosphor‐relay pathway has also been proposed to participate in ethylene signaling. In contrast to Arabidopsis, rice, a monocot, grows in semiaquatic environments and has a distinct plant structure. Several novel regulators and/or mechanisms of the rice ethylene signaling pathway have recently been identified, indicating that the ethylene signaling pathway in rice has its own unique features. In this review, we summarize the latest progress and compare the conserved and divergent aspects of the ethylene signaling pathway between Arabidopsis and rice. The crosstalk between ethylene and other plant hormones is also reviewed. Finally, we discuss how ethylene regulates plant growth, stress responses and agronomic traits. These analyses should help expand our knowledge of the ethylene signaling mechanism and could further be applied for agricultural purposes.
    References   |   Full Text HTML   |   Full Text PDF   |   Cited By
    Ethylene plays vital roles in plant growth and development and stress responses. In this review, we summarize the latest progress and compare the conserved and divergent aspects of the ethylene signaling pathway between Arabidopsis and rice. The agricultural significance of ethylene signaling in crops is also discussed.
PROMOTIONS
Scan the QR code to view JIPB on WeChat
Follow us at @JIPBio on Twitter

PUBLISHED BY

ACKNOWLEDGEMENTS

Editorial Office, Journal of Integrative Plant Biology, Institute of Botany, CAS
No. 20 Nanxincun, Xiangshan, Beijing 100093, China
Tel: +86 10 6283 6133 Fax: +86 10 8259 2636 E-mail: jipb@ibcas.ac.cn
Copyright © 2026 by the Institute of Botany, the Chinese Academy of Sciences
Online ISSN: 1744-7909 Print ISSN: 1672-9072 CN: 11-5067/Q
备案号:京ICP备16067583号-22